Skip to main content

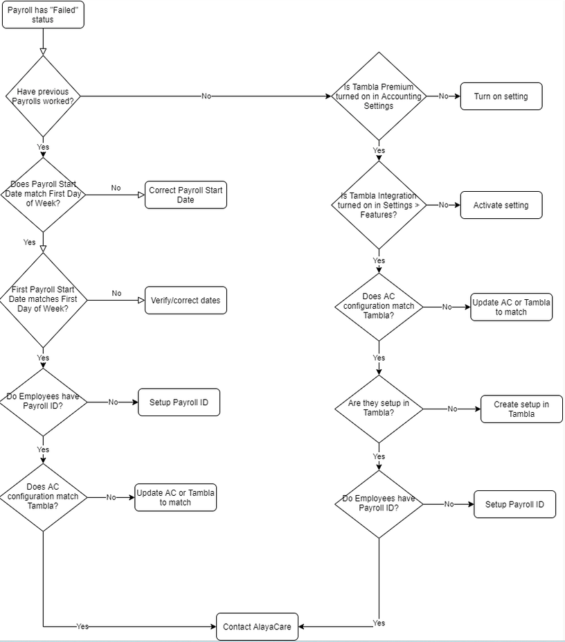
My Payroll failed. What can I do?

Comments

0 comments

Article is closed for comments.

Powered by Zendesk